为什么梳理中国近代史事件如此重要?
近代中国从1840年到1949年,短短一百余年却经历了**政权更迭、列强入侵、社会转型、思想启蒙**四大剧变。系统梳理这些事件,不仅能帮助理解今日中国的制度与观念来源,还能为历史考试、文化写作、甚至企业品牌故事提供扎实素材。

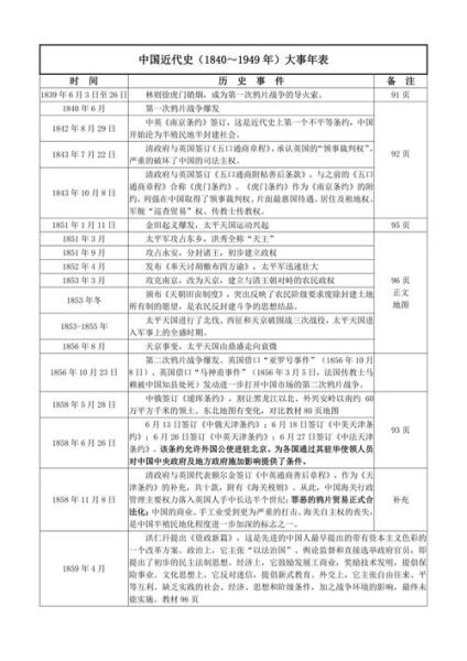
(图片来源 *** ,侵删)
时间轴:按阶段划分核心事件
之一阶段:1840—1860 列强叩关与民族觉醒
- 之一次 *** 战争(1840—1842):南京条约签订,割香港、开五口,中国开始沦为半殖民地。
- 太平天国运动(1851—1864):农民政权对封建王朝与外来势力的双重反抗,提出《天朝田亩制度》。
第二阶段:1861—1895 自强求富与边疆危机
- 洋务运动(1861—1895):以“师夷长技以制夷”为口号,兴办近代军工与民用企业。
- 中法战争(1883—1885):虽在镇南关取胜,却签订屈辱条约,暴露清廷外交软弱。
- 甲午战争(1894—1895):北洋水师全军覆没,《马关条约》割台赔银,民族危机空前加深。
第三阶段:1898—1911 维新与革命赛跑
- 戊戌变法(1898):百日维新的制度实验被慈禧扼杀,却播下立宪与改革种子。
- 义和团运动(1899—1901):“扶清灭洋”的民间排外,引来八国联军,《辛丑条约》让中国彻底陷入半殖民地深渊。
- 清末新政与预备立宪(1901—1911):废除科举、编练新军,但“皇族内阁”失信于民。
第四阶段:1912—1927 共和初创与军阀割据
- 辛亥革命(1911.10.10):武昌首义,终结两千年帝制,建立亚洲之一个共和国。
- 护国运动(1915—1916):反对袁世凯称帝,维护《临时约法》。
- 五四运动(1919):外争国权、内惩国贼,新文化运动与马克思主义广泛传播。
- 中国 *** 成立(1921):上海石库门与嘉兴南湖红船,开启新的革命领导力量。
第五阶段:1927—1949 国共博弈与全民抗战
- 南京国民 *** 成立(1927):名义上统一全国,实则新军阀林立。
- 九一八事变(1931):日本侵占东北,伪满洲国傀儡政权登场。
- 长征(1934—1936):战略转移二万五千里,遵义会议确立 *** 领导地位。
- 七七事变(1937):全面抗战爆发,国共第二次合作,八年血战。
- 重庆谈判(1945):和平建国方案落空,内战烽火再起。
- 三大战役(1948—1949):辽沈、淮海、平津战役奠定胜局。
- 中华人民共和国成立(1949.10.1):天安门城楼宣告新纪元。
如何高效记忆这些纷繁事件?
*** 一:关键词串联法
把**“条约—战争—运动—改革”**四类关键词按时间串联,形成“南京条约→ *** 战争→太平天国→洋务运动→甲午战争→戊戌变法……”的链条,既见因果,又易背诵。
*** 二:地图+时间轴双轨记忆
在空白中国地图上标注**割地、通商口岸、战役地点**,下方同步画出时间轴,空间与时间交叉,记忆更立体。
*** 三:人物故事法
以林则徐、洪秀全、李鸿章、孙中山、蒋介石、 *** 六位关键人物的生平为线索,把事件嵌入他们的抉择与命运,故事化后遗忘率显著降低。
常见疑问解答
问: *** 战争为何被视为近代史开端?
答:因为它**首次打破“天朝上国”的封闭体系**, *** 、领土、关税自 *** 全面受损,社会经济结构开始发生质变,传统王朝循环模式被外力强行打断。
问:洋务运动失败的根本原因是什么?
答:核心在于**“中体西用”的局限性**。只学技术、不变制度,新式企业受制于封建衙门管理,缺乏市场机制,最终在甲午战争中破产。

(图片来源 *** ,侵删)
问:辛亥革命成功还是失败?
答:从**推翻帝制、建立共和**的角度看,它成功;从**未完成民族独立与社会革命**的角度看,它又失败。这种“半截子革命”恰恰为后续新民主主义革命埋下伏笔。
延伸思考:近代史对当代的启示
回顾百年,**“落后就要挨打”**的教训已刻入民族记忆;**“开放带来进步,封闭导致落后”**的对比也反复验证。今日中国在全球化与逆全球化浪潮中如何自处?答案或许仍藏在那段血与火交织的近代史里。

(图片来源 *** ,侵删)
评论列表