一、为什么大班艺术音乐教案需要“量身定制”?
很多老师把教案直接复制粘贴,结果孩子坐不住、家长投诉“没学到东西”。大班幼儿(5-6岁)已经具备节奏模仿、情绪表达、合作意识,如果教案仍停留在“听歌拍手”,既浪费黄金敏感期,也违背《3-6岁儿童学习与发展指南》的艺术领域要求。

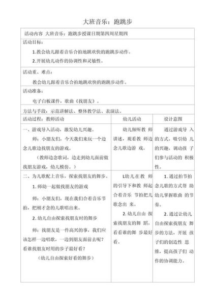
(图片来源 *** ,侵删)
二、大班音乐活动目标到底该写几条?
答案:三条足够,但要层层递进。
- 情感与态度:愿意用肢体、嗓音、打击乐表达情绪,体验与同伴合作的快乐。
- 技能与 *** :能跟随2/4、4/4拍做稳定拍击,尝试分声部轮唱或卡农。
- 认知与创造:听辨高低、强弱、快慢,能用图形谱记录并创编四小节节奏。
三、教案结构模板:一页A4纸就能讲透
1. 活动名称
用“动词+音乐元素”命名,例如《跳跃的附点》《山谷回声》。
2. 活动准备
- 物质:非洲鼓、节奏卡、纱巾、自制沙蛋。
- 经验:提前一周在生活环节渗透“回声”游戏。
3. 重难点拆分
重点:感受附点节奏“长-短”带来的弹性。
难点:分两组进行卡农式回声,保持独立节拍。
4. 过程四步走
- 唤醒:鼓声“心跳”游戏,孩子闭眼找声源。
- 探索:用纱巾表现旋律线,教师即兴钢琴高低音。
- 建构:节奏卡拼图,小组拼出“| ♩ ♪ ♩ ♩ |”。
- 迁移:去户外“山谷”真实体验回声,录视频回班分享。
四、常见疑问快问快答
Q:孩子节奏不稳怎么办?
A:把“稳定拍”拆成身体锚点——脚跟、膝盖、肩膀轮流当拍点,再过渡到乐器。
Q:家长说“唱得准”才算学会?
A:大班仍处“近似音高”阶段,重点在音程感知而非绝对音准,可用“鸟鸣高低”游戏化解焦虑。

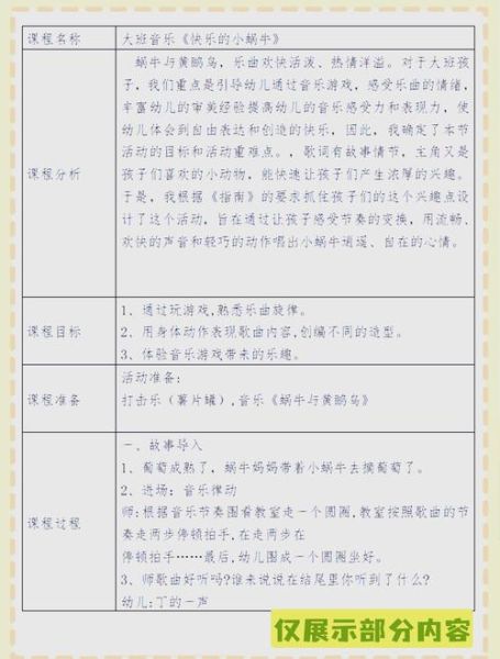
(图片来源 *** ,侵删)
Q:如何评估是否达成目标?
A:用“三色卡”自评:
绿色=我能跟着做;黄色=我偶尔掉队;红色=我需要帮助。孩子举卡,教师一目了然。
五、三个拿来就用的经典案例
案例一:《森林狂想曲》
- 目标:听辨乐器音色,用身体模仿动物节奏。
- 亮点:把双响筒变成“啄木鸟”,把铃鼓变成“松鼠跳”,孩子自己发明动作。
案例二:《杯子叠叠乐》
- 目标:练习十六分音符组合。
- 亮点:塑料杯+桌面就是乐器,回家还能教爸妈,形成家园共育闭环。
案例三:《情绪调色盘》
- 目标:用音乐表达情绪。
- 亮点:孩子抽取“情绪卡”,小组即兴演奏,教师录屏做成长档案。
六、避坑指南:90%老师忽略的四个细节
- 座位:马蹄形比插秧式更利于眼神交流。
- 速度:示范节奏先放慢一倍,再回原速。
- 语言:指令不超过10个字,例如“鼓-停-转身”。
- 收尾:用“渐弱”而非“戛然而止”,孩子情绪更平稳。
七、延伸资源清单(无商业植入)
- 书籍:《幼儿园音乐游戏50例》《奥尔夫音乐教学法实用手册》。
- 音频:国家大剧院“家庭音乐会”免费直播回放。
- APP:Chrome Music Lab 节奏模块,大屏互动。
把这份模板打印贴在备课夹,下一次音乐课,孩子眼里会有光。

(图片来源 *** ,侵删)
评论列表