艺术涂料到底值不值得投入?
先给结论:**值得,但前提是你选对了产品、找对了施工团队**。艺术涂料的价格通常是乳胶漆的3-5倍,可它带来的立体肌理、光影变化、触感体验是普通涂料无法比拟的。如果预算充足,又追求空间氛围,艺术涂料就是“墙面软装”里的高定。

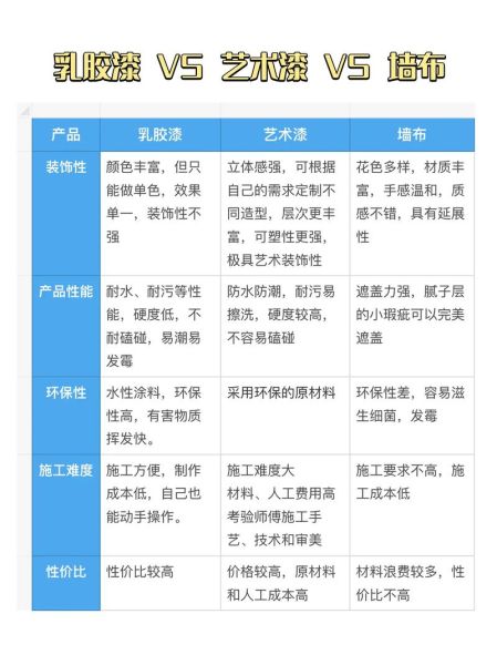
一问:艺术涂料和乳胶漆有什么本质区别?
答:乳胶漆是“平面覆盖”,艺术涂料是“立体塑造”。
- **成分**:乳胶漆以丙烯酸乳液为主,艺术涂料会加入云母粉、石英砂、珠光粉等矿物颗粒;
- **厚度**:乳胶漆干膜厚度约30微米,艺术涂料可达1-3毫米;
- **效果**:乳胶漆只能调色,艺术涂料可做出**砂岩、皮革、金属锈蚀、丝绸褶皱**等肌理。
二问:如何挑选艺术涂料?五个维度一次说透
1. 看品牌血统:进口≠高端,国产也有黑马
进口代表:意大利San Marco、德国STO、西班牙TT。
国产黑马:**三棵树艺术漆、嘉宝莉维萨、巴德士诺瓦**。进口品牌肌理更细腻,国产性价比更高。预算有限时,国产高端系列也能做出80%的进口效果。
2. 看环保认证:别只盯甲醛,VOC才是隐形杀手
必查证书:
- **法国A+**(28天VOC释放量≤10μg/m³)
- **德国蓝天使**(VOC≤0.7g/L)
- **中国十环**(VOC≤80g/L)
注意:有些品牌送检的是底漆,面漆却偷换配方,**要求查看同批次检测报告**。
3. 看肌理样板:别被展厅灯光骗了
展厅射灯会把普通砂光打出“银河”效果,回家却变“水泥墙”。正确做法是:
- **索要A3尺寸样板**,在自然光、暖光、白光下分别观察;
- **用手背摩擦**,掉粉严重的直接淘汰;
- **滴水测试**,水珠快速渗透说明封闭底漆没做好。
4. 看施工团队:再好的涂料也怕“游击队”
艺术涂料是“三分料七分工”。
- **查工地**:要求看正在施工的工地,观察阴阳角是否顺直;
- **问工艺**:正规团队会先做**墙面找平→抗裂网→渗透底漆→中涂→肌理层→罩面**,少一步都影响寿命;
- **签合同**:明确“包工包料”还是“清工”,**损耗率超过5%的部分由施工方承担**。

5. 看价格陷阱:按㎡报价还是按桶报价?
常见套路:
- **低价切入**:报30元/㎡吸引签约,施工时追加“特殊肌理费”“调色费”;
- **偷换型号**:合同写进口系列,实际用国产替代;
- **虚报用量**:100㎡墙面报出150㎡用量。
破解 *** :**要求按实际施工面积结算**,并在合同附件注明产品型号、色号、批号。
三问:不同空间怎么选艺术涂料?
客厅:选“会呼吸”的微水泥
微水泥硬度高、无缝一体,适合现代极简风。**注意**:微水泥对基层平整度要求极高,误差超过2mm就会开裂,**建议先做自流平**。
卧室:选“温柔”的丝绒质感
丝绒涂料光线漫反射柔和,适合营造助眠氛围。**避坑**:深色丝绒容易显压抑,**建议床头背景用深灰,其余三面用奶茶色**。
厨房:选“耐油污”的釉面肌理
釉面艺术涂料表面致密,酱油渍一擦即净。**注意**:灶台区域需额外加一层**耐高温罩面**,否则长期受热会黄变。
卫生间:选“防水”的威尼斯石膏
威尼斯石膏含天然石灰基,遇水会二次结晶变得更硬。**关键**:必须搭配**环氧底漆**,否则水汽会从瓷砖缝隙渗入导致空鼓。

四问:DIY可行吗?
答:除非你是美术生,否则不建议。
- **工具门槛**:需要批刀、海藻滚筒、天然海绵等十几种工具;
- **手法要求**:同一面墙需保持力度、方向完全一致,新手容易留下“补丁”;
- **返工成本**:艺术涂料一旦干透,**铲除费用比乳胶漆高3倍**。
五问:如何延长艺术涂料寿命?
1. **清洁**:用静电除尘掸每周除尘,顽固污渍用中性清洁剂稀释后点擦;
2. **防晒**:西晒窗户贴防紫外线膜,避免肌理层粉化;
3. **修补**:预留同批次涂料,局部损坏时**用“点补”手法**,避免整墙重刷。
尾声:艺术涂料不是奢侈品,是空间情绪的投资
当你摸过砂岩的粗粝、看过丝绒的光影流动,就会明白:**一面墙也能讲故事**。选对产品、盯紧施工,艺术涂料能让家从“住得舒服”升级为“住得有灵魂”。
评论列表